Información del Organismo.
Denominación: Área Operativa XXII – Hospital Público de Gestión Descentralizada Dr. Joaquín Castellanos – Ministerio de Salud Pública.
Dirección: Cabred S/N y Ruta Nacional N°34 – General Güemes – Provincia de Salta –
Código Postal: A4430DJI.
Teléfonos/Fax: 0387-4911 008/016/117/361.
Email: hospitalguemes_jc@yahoo.com.ar
Web Site: https://hospitalguemes.com.ar
Autoridades Hospital Dr. Joaquín Castellanos.
Gerente General.
Dr. Alberto Daniel Ralle.
SubGerente.
Bioq. Mario Muñoz .
Gerencia Sanitaria.
Dra. Cecilia Amado.
Gerencia de Atención a las Personas.
Dr. Juan Emilio Fernandez Molina.
Gerencia Administrativa.
CPN. Sebastian Antonio Nai Oliver.
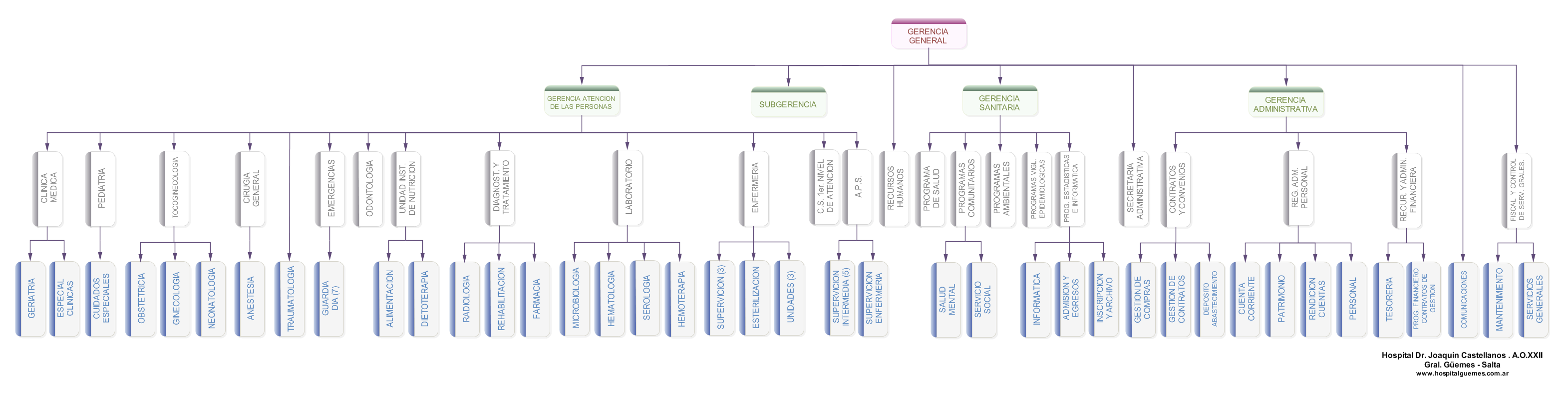
Organigrama


